BFS dual
Die BFS dual ist eine neue Schulform in Niedersachsen. Durch sie werden die einjährigen Berufsfachschulen ersetzt.
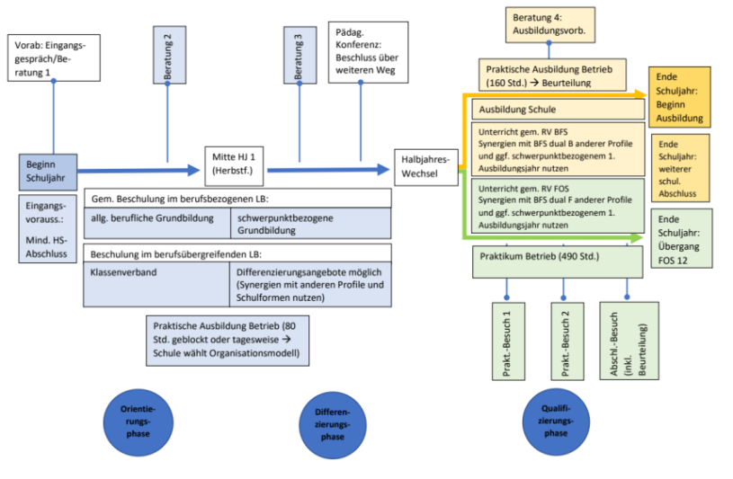
Die BFS dual ist eine Schulform, die jungen Menschen ohne Ausbildungsplatz eine gezielte berufliche Orientierung und Qualifizierung bietet. Dabei kombiniert sie berufsübergreifende Inhalte mit berufsbezogenen Aspekten und einem hohen Anteil schulischen Fachpraxisunterrichts. Durch verpflichtende Beratungsgespräche und Coachingangebote wird sichergestellt, dass die Schüler:innen eine reflekierte berufliche Orientierung erfahren und sich erreichbare Ziele bezüglich der weiterführende Abschlüsse und Bildungswege setzen.
Die BFS dual richtet sich an Schüler:innen einem Haupt- oder Realschulabschluss.
Die BFS dual wird im Schuljahr 2026/27 am BSZW als Innovationsvorhaben angeboten.














